HomeServices | Resources 

June Isaacson Kailes, Disability Policy Consultant logo

  
Blue line


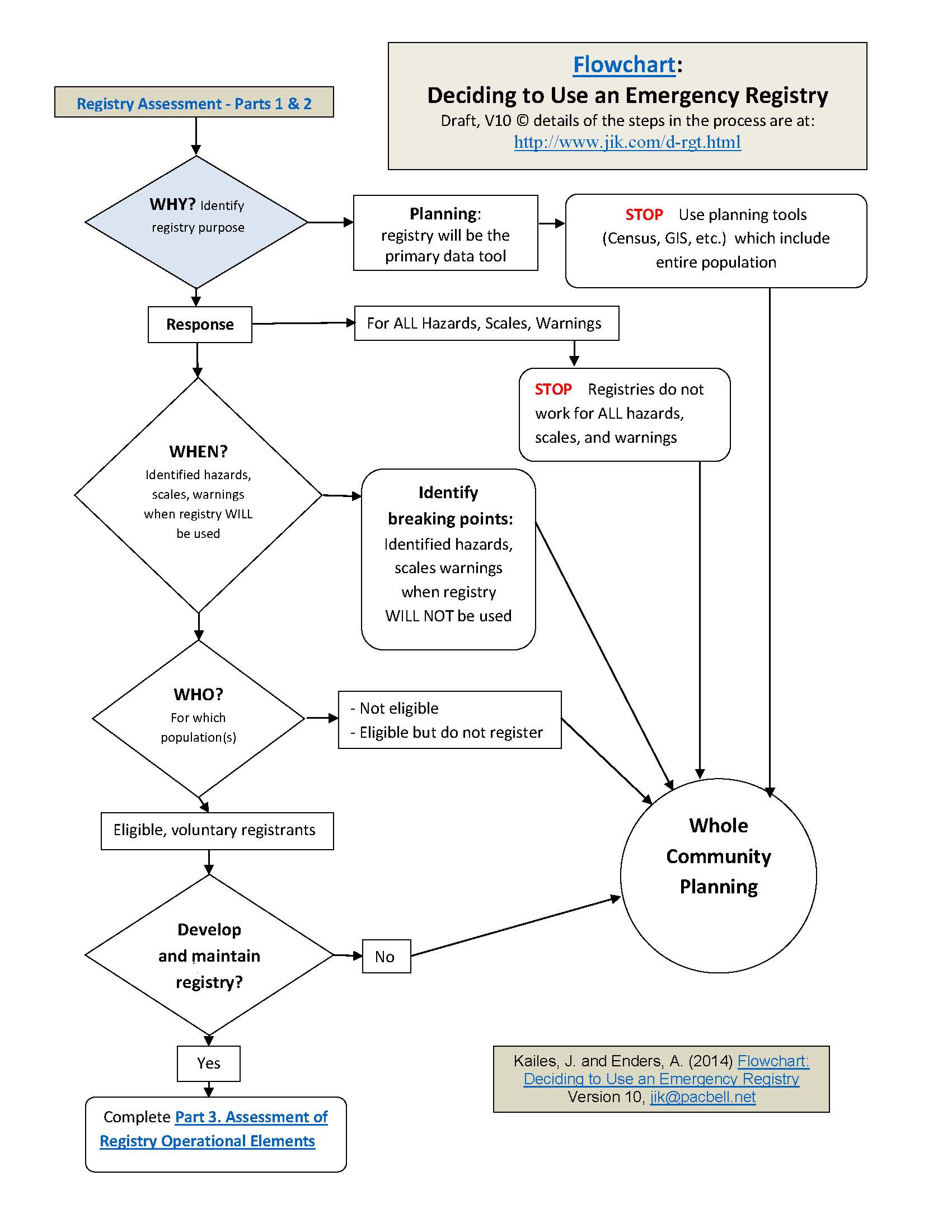
depicts part 1 (purpose and scope) and part 2 (assessment of viability) of the registry assessment process, described in the registry assessment tool.


Flowchart: Deciding to Use an Access and Functional Needs Emergency Registry


Blue line

Blue line

HomeServices | Resources 

Mail Box jik@pacbell.net
© 2014 June Isaacson Kailes, Disability Policy Consultant, All Rights Reserved.
Created1/1/14 |  Updated  07.10.14